# tiny
**Repository Path**: xnat/tiny
## Basic Information
- **Project Name**: tiny
- **Description**: 小巧的java应用微内核通用框架, 可用于构建小工具,web,各种大大小小的应用
- **Primary Language**: Java
- **License**: Apache-2.0
- **Default Branch**: master
- **Homepage**: None
- **GVP Project**: No
## Statistics
- **Stars**: 68
- **Forks**: 15
- **Created**: 2020-12-10
- **Last Updated**: 2026-04-06
## Categories & Tags
**Categories**: Uncategorized
**Tags**: 异步, 轻量级, 事件驱动, 多线程, 微内核
## README
# 介绍
小巧的java应用微内核框架. 基于事件驱动框架结构
目前大部分高级语言都解决了编程内存自动管理的问题(垃圾回收), 但并没有解决cpu资源自动管理的问题。
基本上都是程序员主动创建线程或线程池,这些线程是否被充分利用了,在应用不同的地方创建是否有必要,
太多的线程是否造成竞争性能损耗。毕竟线程再多,而决定并发的是cpu的个数。
所以需要框架来实现一个智能执行器(线程池):根据应用的忙碌程度自动创建和销毁线程,
即线程池会自己根据排对的任务数和当前池中的线程数的比例判断是否需要新创建线程(和默认线程池的行为不同)。
会catch所有异常, 不会被业务异常给弄死(永动机)。
程序只需通过配置最大最小资源自动适配, 类似现在的数据库连接池。这样既能充分利用线程资源,
也减少线程的空转和线程过多调度的性能浪费,代码不用直接和线程交互。
> 所以系统性能只由线程池大小属性 sys.exec.corePoolSize=8, sys.exec.maximumPoolSize=16 和 jvm内存参数 -Xmx1g 控制
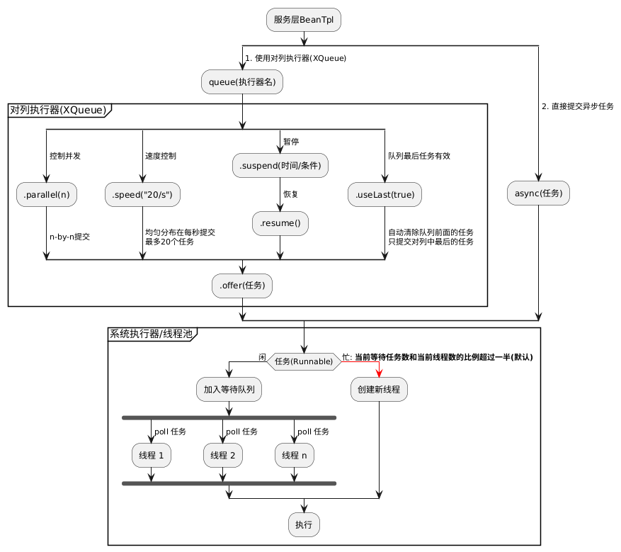
框架设计一种轻量级执行器(伪协程): __XQueue__ 来控制执行模式(并发,暂停/恢复,速度等)
上层服务应该只关注怎么组装执行任务,然后提交给 __XQueue__ 或直接给执行线程池。如下图:

# 安装教程
```xml
cn.xnatural
tiny
2.1.test3
```
# 初始化
```java
// 创建一个应用
final App app = new App();
app.source(new XQL("db.test"));
// 应用启动(会自动扫描并创建当前包下所有@bean注解的类, 依次触发系统事件)
app.start("需要扫描的包");
```
# 自创统一事件驱动 EP
事件由协议空间和路径组成
让java应用不拘泥于(控制层-服务层-DAO层)一种结构模式
```java
@EL(ns = "协议空间", path = "事件路径(以/分割)", async="是否不排队处理", parallel="进入此事件并发", order = "相同事件的执行顺序", onProperty="某属性存在此事件才生效")
```
## 类型1: 系统事件 App#start 后会依次触发
+ @EL(ns = "sys", path = "inited"): 应用始化完成(环境配置, 系统线程池, 事件中心)
+ @EL(ns = "sys", path = "starting"): 通知所有服务执行各自初始化启动逻辑
+ @EL(ns = "sys", path = "started"): 应用启动完成通知各服务各自运行
+ @EL(ns = "sys", path = "stopping"): 应用停止事件(kill pid)
## 类型2:HTTP事件
> 启用XNET(HTTP)服务(基于事件EP的HTTP事件驱动服务)
```properties
### app.properties
xnet.hp=:8080
### 配置前端目录. 相对路径: 运行目录下边
#xnet.webDir=web
### 集群节点探测地址
cluster.detect=http://localhost:7070
### 用数据库做集群锚点
# cluster.detect=jdbc:db.test
```
### 控制层接口例子
```java
@Bean
@EL(ns = "HTTP", path = "test", exclusive = true, async = true, parallel = 2, log = {true})
public class TestCtrl extends BeanTpl {
// get 请求
@EL(path = "get", op = "get")
R> get(Integer p1, String p2) {
return R.ok().attr("p1", p1).attr("p2", p2);
}
// 异步响应
@EL(path = "async")
CompletableFuture asynctest() {
CompletableFuture f = new CompletableFuture<>();
async(() -> {
f.complete("qqqqqqqqqqqqqqqqqqq");
});
return f;
}
// 下载文件
@EL(path = "download/{fName}", op = "get")
File download(String fName, XResponse response) {
File f = new File("/tmp/" + fName);
response.contentDisposition("attachment;filename=" + f.getName());
return f;
}
}
```
### 自定义错误处理
```java
@EL(ns = "http:error", path = "{_}", async = false, exclusive = true) // 让自定义排前头
R err(XContext ctx, Throwable ex) {
log.error(ctx.ep.logStr(ctx), ex);
return R.fail(ex == null ? null : ex.getMessage());
}
```
### 自定义结果处理
```java
@EL(ns = "http:response:json", path = "{_}", exclusive = true)
Object responseJson(XResponse resp) {
Object r = resp.ctx.result();
if (r instanceof String) return r;
String ct = resp.getContentType();
if (ct != null && ct.contains("application/json")) {
r = JSON.toJSONString(r, getStr("response.json.dateformat", "millis"), JSONWriter.Feature.WriteMapNullValue);
}
return r;
}
```
### 自定义会话处理
```java
@EL(ns = "http:session", path = "{_}", exclusive = true)
Map session(XContext ctx) {
String ccn = getStr("session.cookieName", app.name() + "_sid");
String sId = ctx.request.getCookie(ccn);
if (sId == null || sId.isEmpty()) {
sId = Util.msID(21);
}
Duration expire = getDuration("session.expire", ofHours(2));
Map delegate = sessions.computeIfAbsent(sId, s -> new ConcurrentHashMap<>());
long now = System.currentTimeMillis();
Long lastTime = (Long) delegate.get("_time");
if (lastTime == null || now - lastTime < expire.toMillis()) delegate.put("_time", now);
else {
delegate = new ConcurrentHashMap<>();
sessions.put(sId, delegate);
delegate.put("_time", now);
}
delegate.put("_sid", sId);
ctx.response.cookie(ccn, sId, (int) expire.getSeconds());
// 删除过期的session
sessions.entrySet().removeIf(e -> now - (long) e.getValue().get("_time") > expire.toMillis());
return delegate;
}
```
## 类型3:无协议空间事件
```java
// 数据库启动后触发的事件
@EL(path = "/db/test/started", async=true)
```
## 其他类型的自定义事件。。。
```java
@EL(ns = "业务1", path = "功能1")
```
## 事件触发
```java
ep.fire("/db/test/started");
```
# 配置
> 配置文件加载顺序(优先级从低到高):
* classpath: app.properties, classpath: app-[profile].properties
* file: ./app.properties, file: ./app-[profile].properties
* configdir: app.properties, configdir: app-[profile].properties
* 自定义环境属性配置(重写方法): App#customEnv
* System.getProperties()
>+ 系统属性(-Dconfigname): configname 指定配置文件名. 默认: app
>+ 系统属性(-Dprofile): profile 指定启用特定的配置
>+ 系统属性(-Dconfigdir): configdir 指定额外配置文件目录
* 只读取properties文件. 按顺序读取app.properties, app-[profile].properties 两个配置文件
* 配置文件支持简单的 ${} 属性替换
# X-ap: 同名节点数据同步
> 扩展协议 X-Upgrade: X-ap
一般用于同名多节点有内存缓存,缓存更改后和其他节点之间的数据同步通知
### 变更监听器
```java
@EL(path = "user", ns = AP.DATA_VERSION)
void ap_user(String dataKey, Long version) {
// 处理同名应用其他节点的用户数据更改通知
}
```
### 变更通知
```java
ap.update("user", "user1", System.currentTimeMillis());
```
# 五种时间任务调度: Sched
### Cron 时间表达式
```java
sched.cron("0 0/5 * * * ? ", () -> {
System.out.println("每隔5分钟执行");
})
```
```java
sched.cron("0 0/5 8-11:20,13:10-17:50 * * ? ", () -> {
System.out.println("在(8-11:20,13:10-17:50)范围内每隔5分钟执行");
})
```
### 在将来的某个时间点执行
```java
sched.time(
new SimpleDateFormat("yyyy-MM-dd HH:mm:ss").parse("2020-12-12 11:55:33"),
() -> System.out.println("2020-12-12 11:55:33 执行")
);
```
### 一段时间之后执行
```java
sched.after(Duration.ofMinutes(3), () -> {
System.out.println("3分钟之后执行")
});
```
### 任务间隔执行
#### fixedDelay
```java
sched.fixedDelay(Duration.ofSeconds(10), Duration.ofSeconds(5), () -> {
System.out.println("fixedDelay====第一次执行延时5秒执行");
});
```
```java
sched.fixedDelay(Duration.ofSeconds(10), () -> {
System.out.println("fixedDelay====");
});
```
#### fixedRate
```java
sched.fixedRate(Duration.ofSeconds(10), Duration.ofSeconds(5), () -> {
System.out.println("fixedRate====第一次执行延时5秒执行");
});
```
```java
sched.fixedRate(Duration.ofSeconds(10), () -> {
System.out.println("fixedRate====");
});
```
### 动态任务调度执行. 自定义下次执行时间
#### dynRate
```java
sched.dynRate(() -> { //每次执行完任务函数,会获取一次下次执行时间
if (new Random().nextInt(100) == 70) return null; // 返回null任务停止
Calendar cal = Calendar.getInstance();
cal.add(Calendar.MINUTE, new Random().nextInt(30) + 10);
return cal.getTime();
}, () -> System.out.println("动态任务执行"));
```
#### dynDelay
```java
sched.dynDelay(() -> { //每次执行完任务函数,会获取一次下次执行时间
if (new Random().nextInt(100) == 70) return null; // 返回null任务停止
Calendar cal = Calendar.getInstance();
cal.add(Calendar.MINUTE, new Random().nextInt(30) + 10);
return cal.getTime();
}, () -> System.out.println("动态任务执行"));
```
# 动态按需添加服务
```java
@EL(ns = "sys", name = "inited")
void inited() {
if (!app.attrs("redis").isEmpty()) { //根据配置是否有redis,创建redis客户端工具
app.source(new RedisClient());
}
}
```
# 服务基础类: BeanTpl
> 推荐所有被加入到App中的服务都是BeanTpl的子类
```properties
### app.properties
服务名.prop=1
```
```java
app.source(new BeanTpl("服务名") {
@EL(ns = "sys", path = "starting")
void start() {
// 初始化服务
}
})
```
### bean注入 @Inject(name = "beanName")
> 注入匹配规则: (已经存在值则不需要再注入)
> > 1. 如果 @Inject name 没配置
> > > 先按 字段类型 和 字段名 匹配, 如无匹配 再按 字段类型 匹配
> > 2. 则按 字段类型 和 @Inject(name = "beanName") beanName 匹配
```java
app.source(new BeanTpl() {
@Inject XQL repo; //自动注入
@EL(ns = "sys", path = "started")
void init() {
List